祝賀:長郡溈東中學教師賀佳獲長沙市班主任風采大賽特等獎!
教育是國之大計、黨之大計。2025年,寧鄉市教育局以“作風轉變年、質量提升年、爭資突破年”為發展主軸,秉持"堂堂正正當老師,健健康康育人才"的育人初心,在深化教育改革中勇立潮頭,在提升教育品質上精準發力。通過實施"人人學心理、人人愛運動、人人當志愿、人人能監督"的舉措,著力構建教育發展新格局,持續擦亮"寧鄉人會讀書"教育品牌。
寧鄉市教育局微信公眾號將推出系列報道,帶您走進校園一線,聆聽課堂內外的教育脈動。這里有敢為人先的辦學創新,有矢志不渝的師者匠心,更有一代代教育人用情懷與智慧書寫的育人華章。讓我們共同見證寧鄉教育人如何以赤子之心培根鑄魂,以奮進之姿勇擔使命,在建設教育強市的征程中奏響新時代的奮進強音!
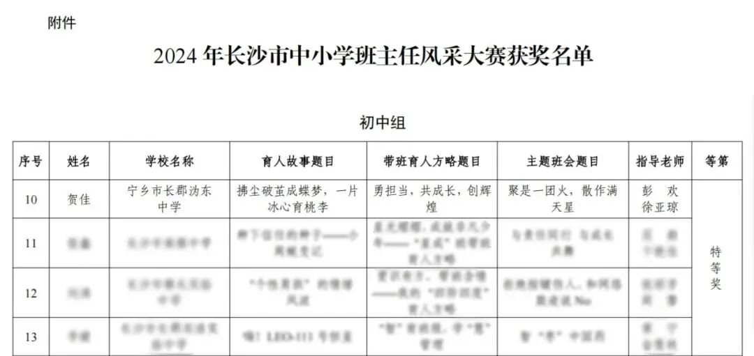
近日,長沙市教育局公布2024年長沙市中小學班主任風采大賽評選結果,我市長郡溈東中學班主任賀佳榮獲特等獎!
此次風采大賽包括育人故事、帶班育人方略和主題班會三個部分,每部分都需上交文本和視頻,以全面考察班主任的專業素養和綜合能力。
祝賀賀佳老師!
祝賀長郡溈東中學!
賀佳,中共黨員。從教14年,曾擔任副校長、教研組長等職務,現任長郡溈東中學2310班班主任及語文教師。

她堅守初心,不忘使命,為學生的成長和發展辛勤耕耘,是我市教育系統中的優秀教師代表。2023年9月,她被評為“寧鄉市優秀班主任”,所帶班級被評為“長沙市書香班級”。

▲賀佳老師部分個人榮譽證書
拂塵破繭成蝶夢,一片冰心育桃李
這是我在長郡溈東的辦公室,這里有來來往往的學生和老師,而不同的是,你還能經??吹街鲃忧皝淼募议L,部分特殊的家長,更是三年不變的隨時有約。今天要講述的故事,則是關于月月一家如何在家校社協同育人的過程中共同成長、彼此成就的美好篇章。
第一章:初遇·困境·蒙塵
月月是我20級的學生,她入學成績優異,在課堂上卻從不舉手發言;課余時間也不與同學來往,總是一個人在走廊的角落里眺望遠方;團隊活動不主動,有大型活動時總是瞻前顧后,只想退出或者要求站在角落里。本身有實力,又處在展示欲望最強烈的年紀,她卻總是想要隱藏自己,這是為什么呢?我找到班上一個女孩子,她也是月月的小學同學,想請她幫忙多關注和開導一下月月,卻得到了一個更令人震驚的消息:月月小學時還曾偷偷帶了一把刀進校園,說是要保護自己。
正當我疑惑不解時,月月的媽媽走進了我的視野。
剛開始,月月媽總是在班級事務上唱反調:班上組織研學活動,她第一個站出來無理由反對;我在班級群里表彰活動獲獎的學生,她冷冷地說“這獎就學校級別的,又不是省獎,有什么好表揚的”;團長做總結,點名批評了月月上課不夠積極,她直接找到這個學生問:“你說我女兒不積極,你有多積極?”……開學才一兩周,她就已經“聞名”全班了,學生和家長都對她議論紛紛,甚至連帶著對月月都避之不及。我認為月月的反常表現可能和家庭有很大的關系,卻也沒找到了解家庭情況的好時機,直到一次臨時收取活動經費的事件爆發。
第二章:傾聽·理解·拂塵
那次活動經費收取,月月媽媽找盡借口不愿孩子參與集體活動,家委會便直接聯系了月月爸爸,導致夫妻間的口角不斷。月月媽媽情緒激動地向我打電話哭訴,怪家長破壞她的夫妻關系,并揚言要到學校討說法。那一刻,我意識到這正是我想要的好時機。于是,我主動邀請月月媽媽來到我的辦公室。
長達兩個小時的談話,她袒露了自己的心扉。月月媽媽在家中,要照顧婆家人和兩個孩子,但是婆家對她并不認可,丈夫忙于工作,既不能協調家庭關系,還經常因為日常和她發生爭吵。
我明白了,這種家庭環境,讓月月媽感到孤獨無助,家長群中她的“唱反調”,只是冰山一角。她渴望在其它關系中找到自己的位置,以彌補家庭地位的缺失感。而這種家庭地位缺失感,又讓她將視線重點轉移到對女兒的管控上。我也更能理解月月在沉重的母愛控制下的沉默,除了在學校給她自由和關愛外,我更需要為她打破家庭的“牢籠”。
月月媽媽也渴望被理解、被愛。我開始嘗試用同理心去感受月月媽媽的不易,盡管她在談話中一直跟我抱怨,但我會溫和地說:“月月爸爸真不應該兇您,老婆是用來寵的,更何況是像您這樣全心為家庭付出的好妻子?!边@句話仿佛一股暖流,瞬間化解了她心中的堅冰,讓她感受到了久違的理解與支持。本來氣勢洶洶的辦公室“爭吵”也變成了家校間的破冰之旅。
第三章:攜手·改變·破繭
發現我“懂”她,月月媽媽不再刻意制造對立,而是努力讓自己能被我認可,并以此為橋梁,被丈夫,孩子,其他家長認可。每次遇到問題,她都會第一時間尋求我的幫助,開學第一個月,我和月月媽的通話記錄顯示,我們通話16次,時長累計240分鐘,而月月媽到校8次,每次交流都有40分鐘以上。同時,我也加強了與月月爸爸之間的溝通,提醒他在生活中要多關注妻子的情緒變化,在言語上多給妻子支持。慢慢地,這對夫婦的關系變得越來越融洽,月月也感受到父母關系的緩和,自信起來了,她就像破繭的蝴蝶,在沒有了束縛后,開始嘗試與同學正常交流。
為了讓月月感受到更多的關愛與支持,我在日常教學活動中也給予了她額外的關注。每周至少安排一次單獨談話的機會,同時還會有意識的拍攝一些她在學校的畫面發送給月月媽媽,并配上文字說明,讓他們從另一個視角去看到孩子的進步,理解孩子每一步成長的不容易。而發給月月爸爸的微信中,同樣的內容我還會點出其中媽媽做出的努力,讓爸爸也“看到”媽媽。良好的互動模式,拉近了我們三者之間的距離。
家校共育,總是雙向奔赴。月月爸爸開始參與班級活動,在“家長進課堂”上表示,轉換到老師的角色后,也發現了自己與其他家長的差距。家庭讀書會上,月月媽媽細數這幾個月自己的點滴改變,她說:“感謝賀老師的幫助,讓我從孩子的角度看到孩子。”那次“感恩父母”的主題班會上,月月勇敢地站上講臺,表達了對父母深深的感激之情,那一刻,我看到了月月媽媽眼中的淚光閃爍,那是欣慰與幸福的淚水。
第四章:成長·綻放·蝶舞
時光悄然流逝,月月的成長也如拔節。她不僅學習成績名列前茅,而且在學校、社區的各類活動中也表現得游刃有余。無論是擔任班級干部還是參與校內外的比賽,她都能從容應對,展現出非凡的領導才能和個人魅力。而她的父母也成為了班級中最受歡迎的家長,經常主動參與到學校的各項活動中來,用自己的實際行動影響著周圍更多的人。
回想起這段難忘的經歷,我不禁感慨萬千。作為一名教師,我們的職責不僅僅是傳授知識,更重要的是培養出身心健康、品德高尚的新時代接班人。而這其中,家庭教育的作用不容忽視,只有當學校教育與家庭教育形成合力,才能真正實現立德樹人的根本任務。
月月的成長之路,不僅是她個人的一段旅程,更是整個家庭乃至學校、社會共同努力的結果。每一次與家長的深入交流,每一場精心策劃的活動,都像是一顆顆種子,在孩子的心田里生根發芽,最終綻放出絢爛的花朵。
第五章:傳承·展望·繪夢
在長郡溈東中學這片充滿希望的沃土上,每一天都上演著動人的育人故事。正是這些點滴匯聚成河,滋養著每一顆幼小的心靈茁壯成長。而作為班主任,我將在這間有故事的辦公室里,繼續用心去呵護每一個孩子,用愛去溫暖每一個家庭,共繪更加燦爛翩躚的教育夢想畫卷。
掃一掃在手機打開當前頁




