- 索 引 號:000014349/2023-33050
- 統一登記號:HNPR—2023—00019
- 公開責任部門:
- 公布日期:2023-12-15
- 生 效 日 期:2023-12-15
- 文 號:湘政發〔2023〕10號
湖南省人民政府關于印發 《湖南省道路交通安全責任制規定》的通知
湖南省道路交通安全責任制規定
第一章 總 則
第一條 為落實道路交通安全責任制,預防和減少道路交通事故,根據《中華人民共和國道路交通安全法》《中華人民共和國安全生產法》《湖南省實施〈中華人民共和國道路交通安全法〉辦法》等有關規定,結合本省實際,制定本規定。
第二條 本省行政區域內的機關、團體、企業、事業單位、其他組織以及與道路交通活動有關的個人應當遵守本規定,依法做好道路交通安全工作,落實道路交通安全責任。對違反道路交通安全責任制的單位和責任人依法追究法律責任。
法律、法規、規章另有規定的,從其規定。
第三條 道路交通安全責任包括政府領導責任、部門監管責任、企業(單位)主體責任以及公民個人責任。
第四條 道路交通安全工作實行政府領導、各部門協調聯動、全社會共同參與;堅持屬地管理、分級負責、失職追責;堅持誰主管誰牽頭、誰為主誰牽頭、誰靠近誰牽頭;堅持管行業必須管安全、管業務必須管安全、管生產經營必須管安全。
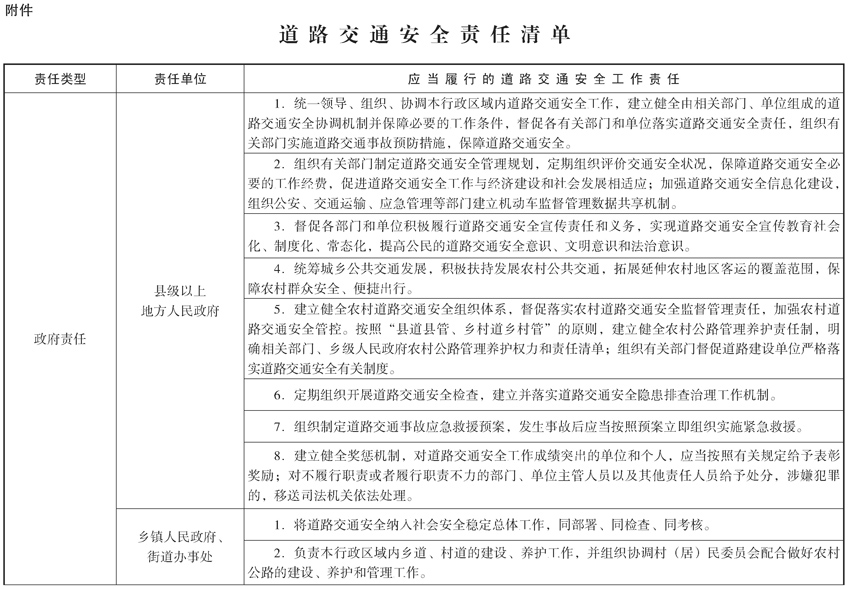
各級人民政府主要負責人是本行政區域道路交通安全的第一責任人,對道路交通安全工作承擔全面領導責任;分管道路交通安全的負責人對道路交通安全工作承擔重要領導責任;其他負責人對分管范圍內的道路交通安全工作承擔直接領導責任。
第五條 各級人民政府應當加強道路交通安全工作。
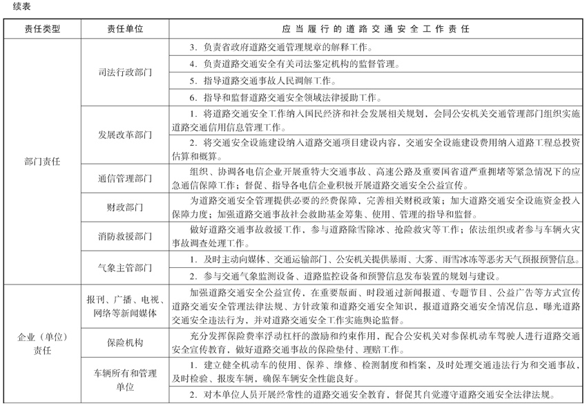
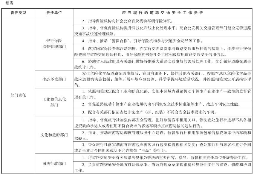
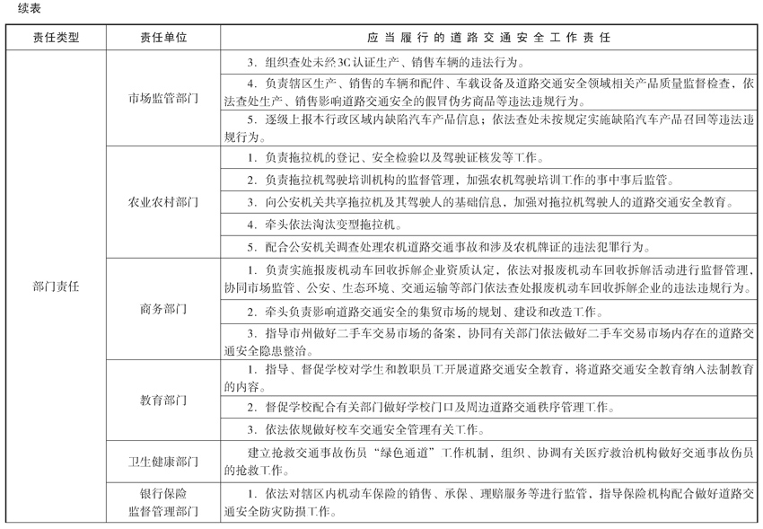
公安、交通運輸、應急管理、住房和城鄉建設、市場監管、農業農村、商務、教育、衛生健康、文化和旅游、氣象等部門,應當在道路交通安全工作中履行相應的監管職責。
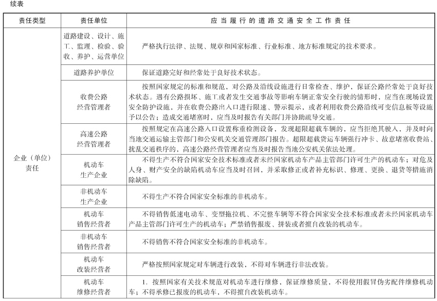
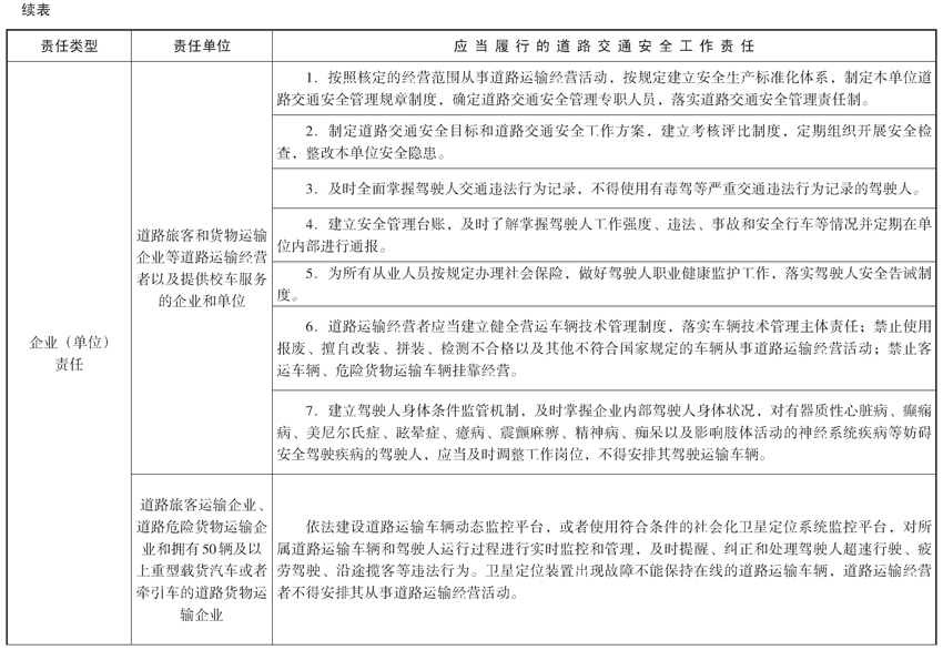
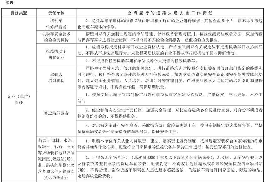
道路建設、設計、施工、監理、檢測、驗收、養護、運營單位,車輛所有和管理單位,車輛生產、銷售、改裝、維修、報廢回收單位,機動車安全技術檢驗機構,機動車駕駛人培訓、考試單位,客危貨運輸企業、貨運源頭單位以及其他相關企業和單位,應當履行相應的道路交通安全管理職責和義務。
車輛駕駛人、乘車人、行人以及其他與道路交通活動有關的個人應當遵守道路交通安全和相關行業法律、法規的規定。
第二章 責任落實
第六條 市州人民政府應當于每年1月5日前,向省人民政府報告上年度道路交通安全工作情況,并將所屬部門和下級人民政府年度道路交通安全責任制落實情況、道路交通安全狀況綜合評價結果作為對所屬部門和下級人民政府及有關領導干部考核、獎懲和使用的重要參考。
第七條 各有關部門在道路交通安全管理工作中,應當密切協作,相互配合,形成合力。對道路交通安全隱患和道路交通安全管理中存在的突出問題,政府有關部門、企業(單位)應當按照規定的職責,及時整改或者處理。整改的情況應當記錄,作為檢查道路交通安全管理責任制落實情況和道路交通事故深度調查處理的依據。
第八條 各有關部門應當建立道路交通安全群眾投訴舉報制度,向社會公布投訴舉報電話、信箱、網絡平臺,認真處理群眾對道路交通安全問題的投訴舉報。對不屬于本部門處理的投訴舉報,應當及時移交有關部門處理。對群眾投訴舉報的重大道路交通安全隱患和嚴重道路交通安全違法行為,經查證處理后,對投訴舉報人可以給予獎勵。
第九條 建立道路交通事故領導干部趕赴現場機制。
(一)發生1人以上死亡或者3人以上受傷道路交通事故的,縣級公安交警部門負責人、鄉鎮人民政府(街道)負責人應當立即趕赴事故現場。
(二)發生2人以上死亡或者5人以上受傷道路交通事故的,市州公安局分管負責人、縣市區人民政府分管負責人及鄉鎮人民政府(街道)主要負責人應當立即趕赴現場。
(三)發生3人以上死亡或者10人以上受傷道路交通事故的,市州公安局主要負責人、縣市區人民政府主要負責人應當立即趕赴現場。
(四)發生5人以上死亡或者20人以上受傷道路交通事故的,市州人民政府分管安全生產負責人、省公安廳交警總隊負責人應當立即趕赴現場。
(五)發生10人以上死亡或者30人以上受傷道路交通事故的,市州人民政府主要負責人、省人民政府分管負責人應當立即趕赴現場。
(六)高速公路發生道路交通傷亡事故的,屬地高速公路經營管理單位管養段負責人應當立即趕赴現場;發生3人以上死亡或者10人以上受傷道路交通事故的,屬地高速公路經營管理單位負責人應當立即趕赴現場,屬地政府領導干部按照本條第(三)(四)(五)項要求趕赴現場。
屬于生產經營性道路交通事故,或者道路交通事故涉及校車、營運客車、旅游客車、危險化學品運輸車、工程運輸車、拖拉機等車輛的,應急管理、教育、交通運輸、文化和旅游、住房和城鄉建設、農業農村等部門比照公安機關執行領導干部趕赴現場機制。相關負責人趕赴現場后,應當立即組織開展應急救援、善后處置等工作。
第三章 責任追究
第十條 對較大以上道路交通事故的責任追究調查,實行省、市分級負責。
(一)發生特別重大道路交通事故,由省級公安、交通運輸、應急管理等部門配合國務院調查組調查。
(二)發生重大道路交通事故,由省人民政府成立調查組,或者授權、委托省級公安、交通運輸、應急管理等部門組織調查。
(三)發生較大道路交通事故,由設區的市或自治州人民政府成立調查組,或者授權、委托本級公安、交通運輸、應急管理等部門組織調查。發生在高速公路的生產經營性較大道路交通事故,由省應急管理廳牽頭,組織調查組進行調查。
上級人民政府認為必要時,可以調查由下級人民政府負責調查的道路交通事故。
第十一條 發生較大以上道路交通事故,經調查認定,負有領導、管理、審批、監督職責的政府及其部門不履行職責或者履行職責不力的,對相關政府、部門以及責任人員進行責任追究;涉嫌犯罪的,移送司法機關依法處理。
第十二條 未落實道路交通安全政府領導責任的,由上級人民政府、監察機關等按有關規定對下級人民政府及相關責任人員進行責任追究;涉嫌犯罪的,移送司法機關依法處理。
未落實道路交通安全部門監管責任的,由本級人民政府、監察機關等按有關規定對相關政府部門及責任人員進行責任追究;涉嫌犯罪的,移送司法機關依法處理。
與道路交通活動有關的企業(單位)未落實主體責任的,由縣級以上相關行政執法部門依法對企業(單位)、主要負責人以及其他相關責任人實施行政處罰;涉嫌犯罪的,移送司法機關依法處理。
與道路交通活動有關的個人未落實公民個人責任的,由縣級以上相關行政執法部門依照有關法律法規處理。
第十三條 道路交通安全領域負有安全生產監督管理職責的部門工作人員,有下列行為之一的,依法給予處分;涉嫌犯罪的,移送司法機關依法處理:
(一)對不符合法定安全生產條件的涉及道路交通安全的事項予以批準或者驗收通過的;
(二)發現未依法取得批準、驗收的單位擅自從事有關活動或者接到舉報后不依法予以處理的;
(三)對已經依法取得批準的單位不履行監督管理職責,發現其不再具備安全生產條件而不依法撤銷原批準或者發現安全生產違法行為不依法查處的;
(四)在監督檢查中發現重大事故隱患,不依法及時處理的。
負有道路交通安全監督管理職責的部門工作人員有前款規定以外的濫用職權、玩忽職守、徇私舞弊行為的,按照前款的有關規定進行處理。
第十四條 各級人民政府及負有道路交通安全監督管理職責的部門有下列行為之一的,對相關責任人員依法給予處分;涉嫌犯罪的,移送司法機關依法處理:
(一)不立即組織事故搶救的;
(二)遲報、漏報、謊報或者瞞報事故的;
(三)阻礙、干涉事故調查工作的;
(四)在事故調查中作偽證或者指使他人作偽證的。
第十五條 發生較大以上道路交通事故,經調查認定,車輛、駕駛人所屬單位,道路建設、設計、監理、檢驗、驗收、養護、運營單位,車輛生產、銷售、改裝、檢驗、維修、報廢回收單位,客貨運場站、貨運源頭單位等相關責任人員沒有按照規定履行職責,組織、管理、監督、檢查不力,或者違反法律法規規定生產經營的,依法追究法律責任。
第十六條 發生生產經營性道路交通事故,企業(單位)有下列行為之一的,對企業(單位)及其主要負責人和其他責任人員,依法給予行政處罰;屬于國家工作人員的,并依法給予處分;涉嫌犯罪的,移送司法機關依法處理:
(一)不立即組織事故搶救的;
(二)遲報、漏報、謊報或者瞞報事故的;
(三)偽造或者故意破壞事故現場的;
(四)轉移、隱匿資金、財產,或者銷毀有關證據、資料的;
(五)拒絕接受調查或者拒絕提供有關情況和資料的;
(六)在事故調查中作偽證或者指使他人作偽證的;
(七)在事故調查處理期間擅離職守的;
(八)事故發生后逃匿的。
第十七條 發生生產經營性道路交通事故,經調查認定,企業(單位)對道路交通事故發生負有責任的,由有關部門依法暫扣或者吊銷其有關證照;對直接責任人員依法暫停或者撤銷其與安全生產有關的執業資格、崗位證書。
企業(單位)因發生生產經營性道路交通事故,主要負責人受到刑事處罰或者撤職處分的,自刑罰執行完畢或者受處分之日起,5年內不得擔任任何生產經營企業(單位)的主要負責人。
為發生道路交通事故的企業(單位)提供虛假證明的中介機構,由有關部門依法暫扣或者吊銷其有關證照及其相關人員的執業資格;涉嫌犯罪的,移送司法機關依法處理。
第十八條 參與道路交通事故調查的人員在道路交通事故調查中有下列行為之一的,依法給予處分;涉嫌犯罪的,移送司法機關依法處理:
(一)對道路交通事故調查工作不負責任,致使道路交通事故調查工作有重大疏漏的;
(二)包庇、袒護負有道路交通事故責任的人員或者借機打擊報復的。
第十九條 ?客危貨運車輛、校車發生較大以上道路交通事故且駕駛人負主要以上責任的,公安、交通運輸、教育部門要對駕駛人培訓、考試和發證過程中的責任進行倒查。
第二十條 縣級以上人民政府應當建立道路交通安全責任約談機制。縣級行政區域內發生3人以上死亡較大道路交通事故的,縣市區人民政府應當向市州人民政府作出檢查,并接受約談。
市級行政區域內發生重特大道路交通事故,或者1年內發生5人以上死亡較大道路交通事故的,或者1年內發生2起3人以上死亡較大道路交通事故的,市州人民政府應當向省人民政府作出檢查,并接受約談。
對于有道路交通安全重大事故隱患整改不力、年度道路交通安全工作考核不合格等情形的地方或者部門,上級人民政府可視情對下級人民政府、本級人民政府對所屬相關部門有關負責人進行約談或者掛牌督辦。
第二十一條 各級人民政府及其部門領導干部和工作人員因未落實道路交通安全責任或者因發生較大以上道路交通事故等情況被追究責任,遇有影響期且影響期未滿或者期滿影響使用的,以及有法律法規規定的其他影響晉升情形的,取消評選各類先進資格,不得晉升職務、職級或者重用任職。
第四章 附 則
第二十二條 本規定關于道路交通事故等級的劃分參照《生產安全事故報告和調查處理條例》有關標準執行。
第二十三條 道路以外的交通安全責任可參照本規定執行。
第二十四條 本規定自發布之日起施行。
附件:道路交通安全責任清單

掃一掃在手機打開當前頁


